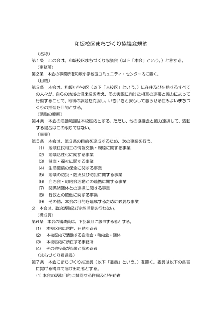
地域情報
和坂校区の誕生
市立鳥羽小学校から分離して、昭和59年4月に開設された市立和坂小学校の通学区域として誕生しました。
校区の位置と特徴
新幹線と在来線のJR西明石駅の東に位置し、国道2号線や鳥羽中央線、山手環状線が通る交通の便が良い地域ですが、昔から農地が残り、公園も鳥羽家浦公園や鳥羽大東公園など11ヶ所に点在する。住宅中心の比較的落ち着いた街並みになっています。
校区基礎データ
【人口】7,747人
【世帯数】3,811世帯
【面積】0.763㎢
【自治会数】9団体
※人口・世帯数は令和元年7月1日時点の住民基本台帳人口による
役員 (2024年5月19日現在)
| 会長 | 久保 登喜子 |
| 副会長 | 上住 久美子、安田 政義 |
| 幹事 | 林谷 俊紳、入江俊勝、徳重貴之、吉川典夫、井上 朋子、坂井 茂樹、岩澤平勝、永井俊作、吉川義樹 |
| 生活・安全部長 | 長井哲也 |
| 環境・衛生部長 | 蓬莱 清道 |
| 健康・福祉部長 | 三浦 美枝 |
| 文化・交流部長 | 上住 久美子 |
| 広報部長 | 安田 政義 |
| 会計 | 河野 昌光 |
| 会計監査 | 中道平一、井上 朋子 |
| 特別幹事 | 上田哲史、山野雅美、林谷 全晃、林谷 文子、藤川忠史 |
| 相談役 | 岩嵜 恵年 |
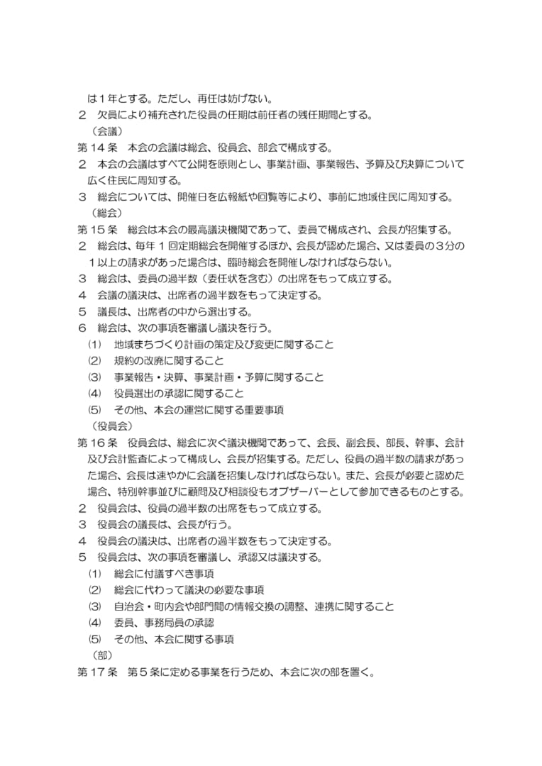
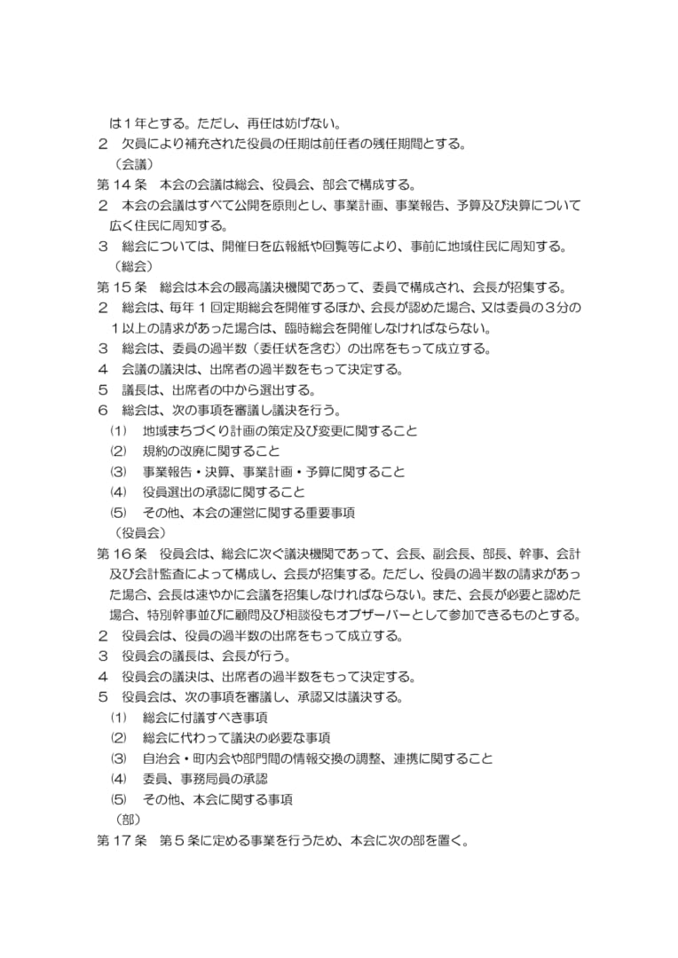
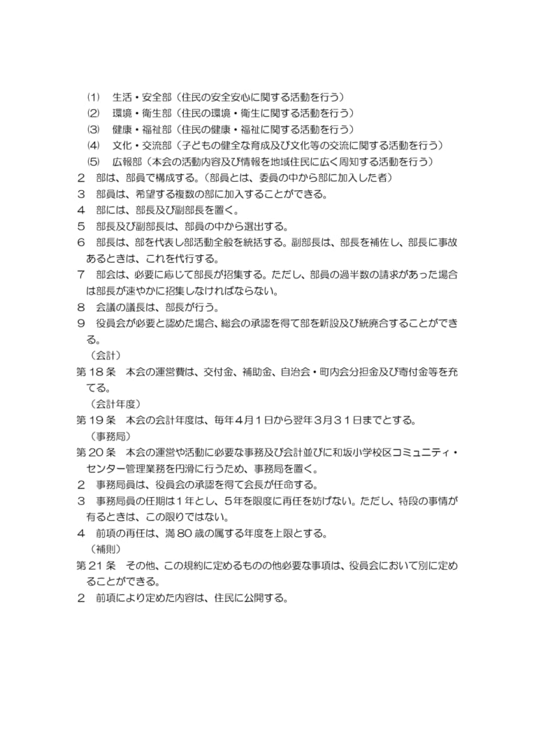
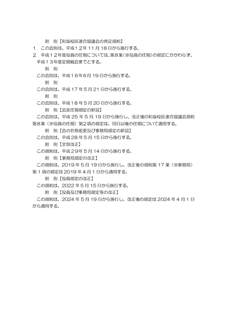
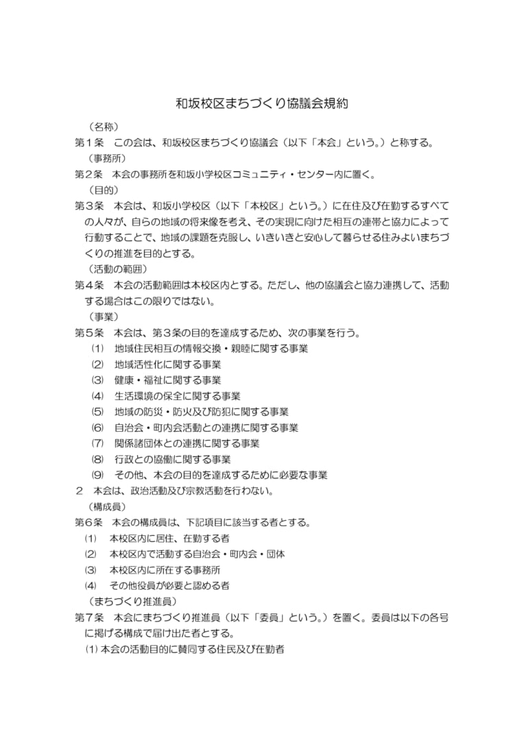
規約(2025年5月18日現在)





